根据《省财政厅、省教育厅、省人力资源和社会保障厅关于印发<湖北省普通高校毕业生到艰苦地区基层单位就业学费补偿管理办法>的通知》(鄂财教规〔2018〕1号,以下简称“《管理办法》”)文件精神,2023年7月1日-7月15日,湖北省将受理2019年应届毕业(第4年申请)、2020年应届毕业(第3年申请)、2021年应届毕业(第2年申请)、2022年应届毕业(第1年申请)的全日制本科生(含高职)、研究生、第二学士学位学生(定向、委培、在校期间已享受全部免除学费政策的学生除外)到湖北省艰苦地区基层单位就业学费补偿申请。为核定学生学费补偿标准,按《管理办法》要求,学生须提供缴纳学费相关证明材料(大学期间一个学年学费收据复印件)。
由于部分学生学费收据可能遗失,根据湖北省学生资助管理中心要求,学校将协助无法提供学费收据复印件的学生出具相关学费缴纳说明(见附件1)。同时,学校提醒2023年到艰苦地区基层就业的毕业生妥善保存好学费收据(复印件、扫描件或拍照等方式),并按照程序申请学费补偿。
为了确保本项工作顺利开展,2023年7月15日前,请学生将学费缴纳说明(见附件1)所需相关信息及其本人的联系电话和邮箱发送至学校资助办公室官方邮箱(见文末)。学校查询到对应的学费标准后,将按照实际情况及时以“拍照”或“扫描”的方式发送给申请学生本人,确保毕业生能顺利申请到学费补偿。
联 系 人:黄老师
咨询电话:0716-8060591
电子邮箱:xszzzx@yangtzeu.edu.cn
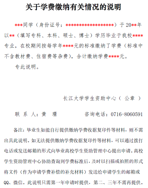
附件1:

附件2:
链接:2018年湖北省基层就业学费补偿通知及管理办法
http://xssw.yangtzeu.edu.cn/info/1128/2427.htm
伟德国际唯一官网入口学生工作处
2023年6月26日