各学院(部):
为做好我校推荐2026届优秀本科毕业生免试攻读硕士学位研究生(以下简称“推免”)遴选工作,根据教育部、省教育厅有关规定,结合我校实际情况,现将我校2026年推免工作有关事宜通知如下,请各学院(部)和相关单位予以落实。
一、组织领导
学校、各学院(部)成立推免生遴选工作领导小组,具体按《伟德国际唯一官网入口推荐优秀应届本科毕业生免试攻读硕士学位研究生管理办法》(长大校发〔2025〕9号,以下简称《管理办法》)第二章执行。
二、推荐对象
普通全日制本科2026届毕业生(不含定向、专升本以及第二学士学位)
三、推荐类型、条件和考核标准
具体按《管理办法》第四章、第七章执行。
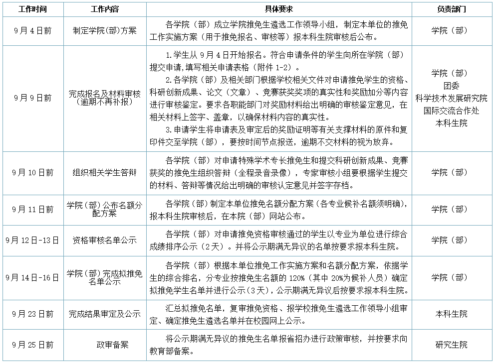
四、工作时间安排、要求及负责部门

五、名额分配
学校推免生遴选工作领导小组根据教育部下达给学校的推免名额,按照《管理办法》第五章相关规定确定各单位推免名额,具体名额另行通知。
六、工作要求
1.高度重视。各学院(部)要高度重视,成立学院(部)推免生遴选工作领导小组,在不违反国家及学校相关规定的前提下,根据本单位推免实施方案开展推免工作。
2.精心组织。各学院(部)制定本单位的推免工作实施方案,报本科生院审核后公布。要精心组织,严格按照文件要求,严格履行推荐程序,严格把握推荐条件,按时完成各阶段任务。
3.过程监督。学院(部)须加强对申请特殊学术专长推免生的审核,要排除抄袭、造假、冒名及有名无实等情况,并组织相关学生答辩。对学生提交的多篇科研成果实行代表作评价,评价重点聚焦到创新质量和个人贡献。专家审核小组及每位成员都要给出明确审核鉴定意见并签字存档。未通过审核鉴定或答辩的,不得纳入推免遴选综合评价成绩计算体系。答辩全程要录音录像,答辩结果要公开公示。
4.公平公正。严格按学校规定的管理办法和程序实施,严格落实公平公正的工作机制,坚决杜绝各种不正之风。各学院(部)应严格执行推免工作回避制度,如有需回避、特殊说明等情况,应主动向学校推免生遴选工作领导小组报备。
5.遵纪守法。对在推免过程中弄虚作假,有论文(文章)抄袭、虚报获奖或科研成果等学术不端行为的学生,一经查实,由学校取消推免生资格,并报省级教育招生考试机构按规定记入《国家教育考试考生诚信档案》,视情节予以严肃处理。
6.诚实守信。学生在申请推免过程中应诚实守信,否则学校将有关失信情况如实记入个人档案。
七、相关说明
1.各学院(部)指定专人负责,务必认真按照工作和时间要求按时保质做好各项工作,对错过规定报名时间的不予补报。
2.除对申请特殊学术专长推免生要组织答辩外,对提交科研创新成果、竞赛获奖的推免生也要组织答辩(全程录音录像),专家审核小组要根据学生提交的材料、答辩等情况给出明确的审核认定意见并签字存档(没有申请科研创新成果、竞赛获奖奖励加分的推免生不需要答辩)。
3.各学院(部)依据综合成绩(学业成绩+奖励分)总分由高到低排序,专业排名工作要以专业为单位进行,原则上不按专业行政班、专业方向进行排名。申请推免的排名方式需提前在学院(部)方案中公布,公示推荐名单排名方式应与方案中排名方式保持一致。
4.推送名额。各学院(部)根据本单位推免工作实施方案,分专业按综合成绩从高到低进行排名,综合成绩相同时,以学业成绩高低予以排名推荐。各学院(部)分专业按分配推免生名额的120%(其中20%为候补人员)确定拟推荐学生名单进行公示。在审核、公示期间,若拟推荐推免生不符合条件或自动放弃,则依据候补人选的排名由候补人选依次递补。
5.在推免工作开展期间,如上级教育主管部门有新的文件或通知出台并与此次通知有不一致之处,以上级教育主管部门新文件或通知为准。
6.未尽事宜,以相关单位通知为准。
八、反馈与监督
学生对排名测算、最终结果等如有异议,可在公示期间书面提请公示部门复议,逾期不予受理;公示部门组织复议后将复议结果及时告知申请人。在推免工作开展期间,如有任何问题,可向各学院(部)负责推免工作的老师咨询;或向本科生院学籍科范老师反馈,电话:0716-8060580,邮箱:bksyxjk@yangtzeu.edu.cn,地址:东校区宝石花社区304室。学校纪检监察机构将对推免工作进行全程监督,电话:0716-8060993,邮箱:jwxfk@yangtzeu.edu.cn,地址:东校区6教404室。
九、材料报送(相关材料在9月17日前报送本科生院学籍科)
1.《伟德国际唯一官网入口优秀应届本科毕业生免试攻读硕士学位研究生申请表》,包括有关成果及奖励证书的复印件等支撑材料;
2.《伟德国际唯一官网入口特殊学术专长登记表》,包括有关成果及奖励证书的复印件等支撑材料;
3.《伟德国际唯一官网入口2026年推免资格审核通过学生名单汇总表》;
4.《伟德国际唯一官网入口2026年拟推免学生名单汇总表》;
5.推免生成绩单电子版,要求单独以身份证号_姓名.pdf命名(例:110101199907013456_张三.pdf)放至同一文件夹并压缩,压缩文件名为学院名称+人数(例:石油工程学院7人)。
十、推免生奖励分认定部门联系一览表

附件1 伟德国际唯一官网入口优秀应届本科毕业生免试攻读硕士学位研究生申请表
附件2 伟德国际唯一官网入口特殊学术专长登记表
附件3 《伟德国际唯一官网入口推荐优秀应届本科毕业生免试攻读硕士学位研究生管理办法》
本科生院 研究生院
2025年8月26日